多地调整疫情防控措施,一图速览最新政策及防护要点 多地调整疫情防控措施,一图速览最新政策及防护要点最新!多地调整疫情防控措施,一图速览→【壹】、多地发布的通告中称,后续将根据国家政策和疫情形势,持续优化调整相关防控措施。多地在通告中强调,请符合条件的群众尽快接种疫苗... admin2026-02-20
山东枣庄封城情况最新消息,是否封城及各区防控措施汇总 山东枣庄封城情况最新消息,是否封城及各区防控措施汇总山东枣庄封城了吗最新 枣庄目前没有封城。以下是相关解释:现状说明:枣庄市并未面临严重的疫情、自然灾害或其他紧急情况,因此没有实施封城措施。政府措施:尽管没有封城... admin2026-02-20
疫情防控宣传句子大全:致敬勇士,共抗疫情,守护健康 疫情防控宣传句子大全:致敬勇士,共抗疫情,守护健康同舟共济疫情防控宣传句子大全向奋战在疫情防控一线的勇士学习致敬。2坚定信心,同舟共济,科学防治,精准施策,打赢病毒“歼灭战”。2防控疫情,众志成城;坚定...... admin2026-02-20
廊坊安次区新增无症状感染者行动轨迹公布(附具体时间地点) 廊坊安次区新增无症状感染者行动轨迹公布(附具体时间地点)11月6日廊坊安次区新增2例无症状感染者(附轨迹)年11月6日,安次区在集中隔离点发现2例核酸检测初筛阳性人员,均为阳性感染者的密接人员。11月4日进入隔离点.... admin2026-02-20
都江堰人注意!疫情防控一级变二级,这些事你得知道 都江堰人注意!疫情防控一级变二级,这些事你得知道@都江堰人:口罩还不能摘!四川一级响应变二级,我们要做好这些事!_百度...四川省将疫情防控应急响应级别由一级调整为二级后,都江堰市民仍需做好个人防护,不可放...... admin2026-02-20
2023年核酸检测政策调整:国内外相关变化汇总 2023年核酸检测政策调整:国内外相关变化汇总2023年还要做核酸检测吗-2023年核酸检测会取消吗自2023年8月30日起,来华人员无需进行入境前新冠病毒核酸或抗原检测,但仍需填写“... admin2026-02-20
三门峡市中心医院部分区域5月4日0时起解除封控管理通告 三门峡市中心医院部分区域5月4日0时起解除封控管理通告三门峡:关于解除三门峡市中心医院部分区域封控管理的通告1、三门峡市发布关于解除市中心医院部分区域封控管理的通告(第4号),自5月4日0时起,除市中心医院1号楼..... admin2026-02-20
疫情防控宣传标语及措施汇总,关乎每个人的健康安全 疫情防控宣传标语及措施汇总,关乎每个人的健康安全疫情防控宣传标语?看见不戴口罩的必须躲得远远的!一切听从指挥,加强疫情防控。警示性标语“口罩还是呼吸机,您老看着二选一”。面子诚可贵,生命价更高,口罩要戴好...... admin2026-02-20
离蓉是什么意思?出省离蓉含义及相关要求全解析 离蓉是什么意思?出省离蓉含义及相关要求全解析离蓉什么意思?1、临别时之面容。离容,汉语词汇,读音为lírónɡ,意思为临别时之面容。离(离)lí相距,隔开:距离。太阳是离地球最近的恒星。分开,分别:分...... admin2026-02-19
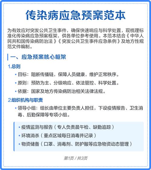
成都市新冠肺炎疫情快速响应应急预案通过,含4条传播链应对措施 成都市新冠肺炎疫情快速响应应急预案通过,含4条传播链应对措施成都市新冠肺炎疫情快速响应应急预案通过月30日,成都市新冠肺炎疫情快速响应应急预案通过,旨在及时应对疫情反弹,保障市民生命安全和身体健康。预案制定背景新冠肺... admin2026-02-19